Pneumatik
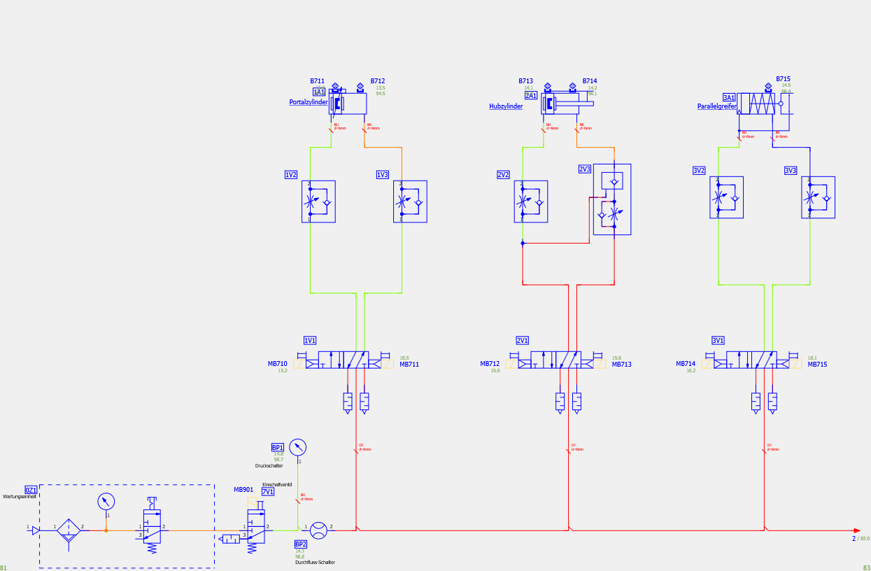
Die Pneumatik der Anlage ist an jeder Station sehr ähnlich aufgebaut und konzipiert. So wird jeder Schritt der eine mechanische Bewegung erfordert, durch einen doppeltwirkenden Zylinder realisiert. Diese Zylinder werden (jeder einzeln) über ein 5/2-Wegenventil mit beidseitiger elektromagnetischer Betätigung mit Vorsteuerung und Handhilfsbetätigungen geschaltet.
Die Magnetventile der 5/2-Wegeventile werden direkt über die digitalen Ausgänge der SPS, also somit durch dessen Software angesteuert und richten sich nach der aktuellen Logik in der Schrittkette der jeweiligen Station.
Sämtliche Aktorik der Anlage besteht aus Pneumatikzylindern, beispielsweise sind alle Vereinzeler pneumatisch geschaltet oder die Kräne fahren per Druckluft von der einen Seite zur anderen. Da hier auch für die Sicherheit des Systems gesorgt werden muss, hat die Verbindung der Pneumatik der Anlage mit der Druckluftversorgung ein Ventil zwischengeschaltet, das von der SPS gesteuert wird. Um die Notwendigkeit dieses Ventils zu verstehen, muss erkannt werden, dass die Magnetventile der Steuerventile der Zylinder nicht für die Dauer eines "High"-Signals entsprechenden Spannung durchschalten, sondern lediglich auf dessen positive Flanke reagieren und dann im geschalteten Zustand verbleiben. Ist nun aber ein sicherheitskritisches Problem aufgetreten, wie zum Beispiel das Begehen der Lichtschranke, so muss die Versorgung der Steuerventile unterbrochen werden, da eine Unterbrechung der Steuerung dieser nichts sicherndes bewirken würde.
Die Anlage verfügt über eine eigene Wartungseinheit mit Manometer, Druckregulator und Filter, wird aber auch mit einer ähnlichen Einheit direkt aus dem Gebäudesystem gespeist. Der Betriebsdruck liegt bei sicherem Betrieb bei 4 bar, jedoch ist dies zu wenig für den Bohrer, der es mit diesem nicht schafft, ein Loch in ein Werkstück zu bohren.
Beispiel: